繁体中文 智能问答
无障碍浏览 长者专区
登录 | 注册

网站支持IPv6

  • 网站首页
  • 县政府
  • 新闻中心
  • 信息公开
  • 政务服务
  • 政府数据
  • 互动交流
  • 长寿麻阳
您的位置: 首页 > 政务公开 > 政府信息公开目录 > 部门信息公开目录 > 县卫生健康局 > 文件通知
文件通知

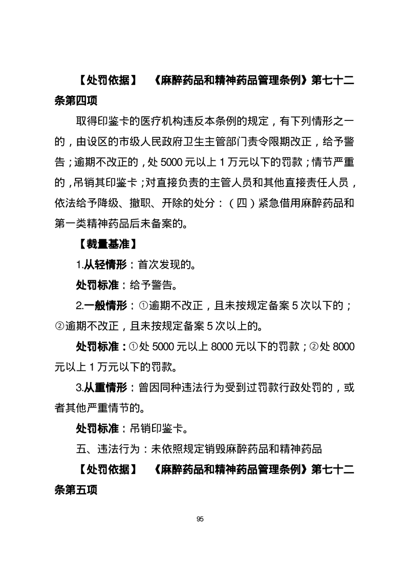
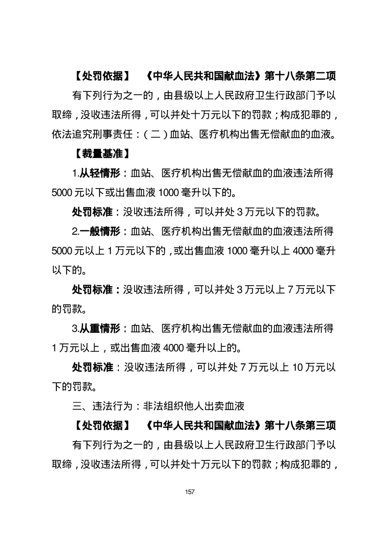
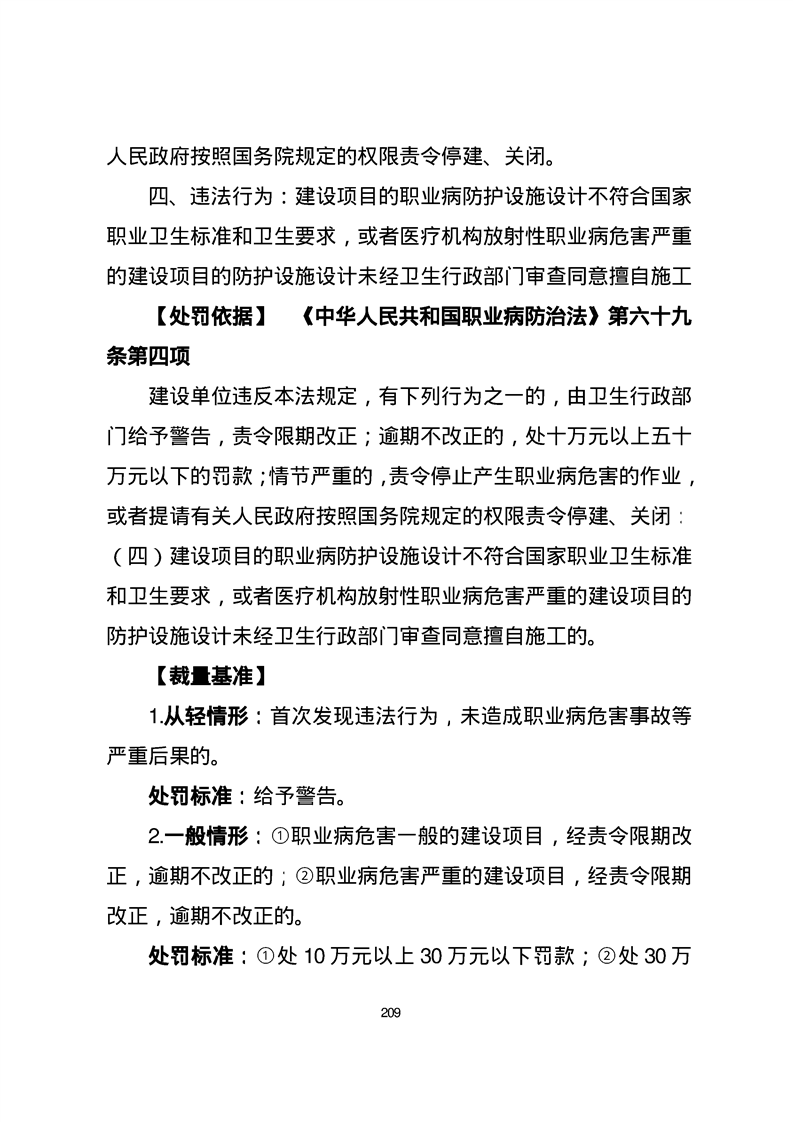
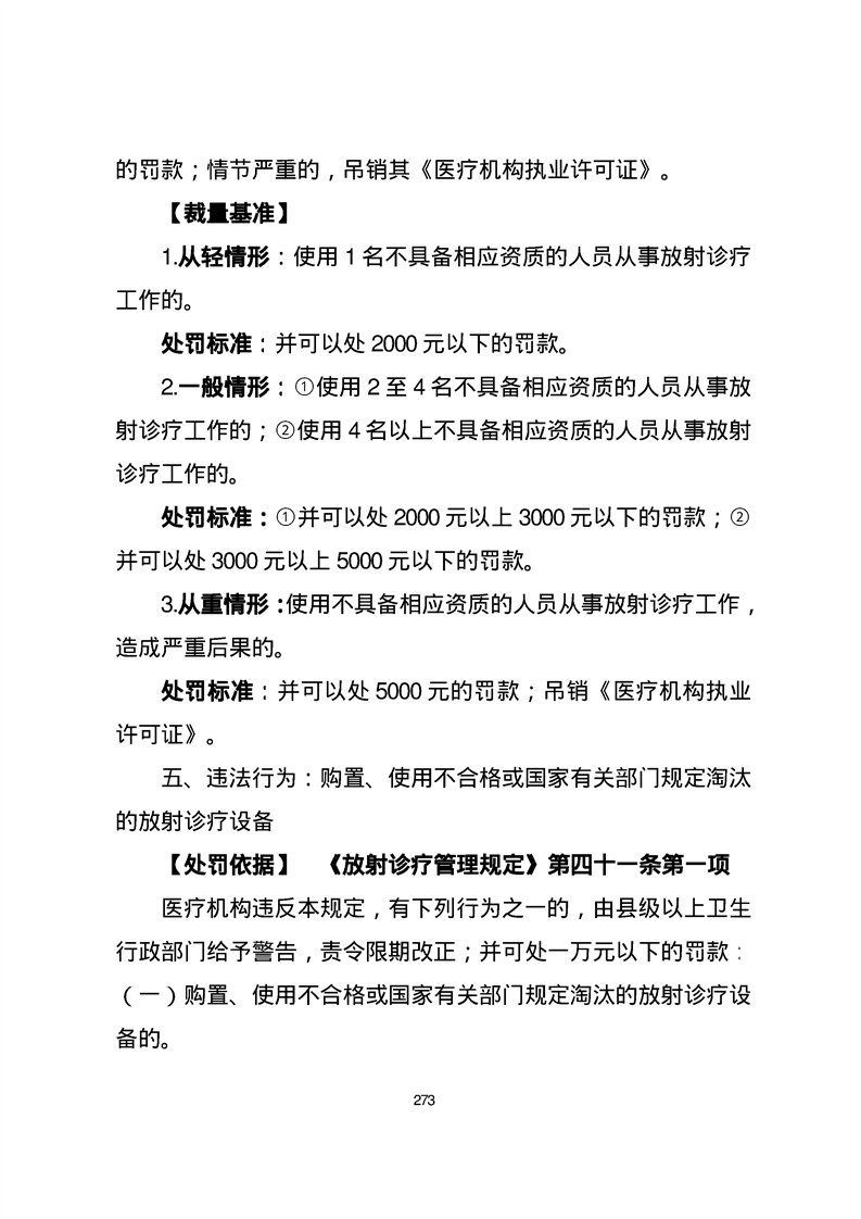
湖南省卫生健康委员会 湖南省中医药管理局 湖南省疾病预防控制局关于印发《湖南省卫生健康行政处罚裁量权基准》的通知

麻阳苗族自治县人民政府 http://www.mayang.gov.cn 发布时间: 2024-05-17 16:06 【字体:大 小】










































































































































































































































































































分享到
   
来源:麻阳县卫生健康局 作者:
网站导航
  • 湖南省人民政府
  • 怀化市人民政府
  • 县政府部门
  • 乡镇导航
  • 其他
麻阳苗族自治县人民政府门户网微信公众号 网站官方微信

主办:麻阳苗族自治县人民政府办公室   承办:麻阳苗族自治县政务服务中心 网站地图

备案许可证编号:湘ICP备09014036号-1   公安机关备案号:43122602000105   网站标识码:4312260006

电话:0745-5850315  E_mail:myxzfwz@163.com     县长热线(政务服务热线):0745-5712345 、 0745-12345-2 (24小时)